Sharing my custom Maya tools

I’m going to start sharing tools that I write here for Maya. If you use them, cool! Let me know what you think or if you find bugs or perhaps features could make them better? I should point out that I write these on my own time and therefore do not have tons of free time to really do tech support. With that said, use these at your own will.

Also, some of this stuff may not be the most perfect and efficiently written. I’m not a programmer by trade, just a lazy artist who doesn’t like doing redundant tasks over and over :slight_smile:

Lastly all of my scripts should be put in your Maya Scripts Directory which can be determined by loading up the script editor and pasting the below command into it. If your script doesn’t live here then it may not launch properly.

internalVar -usd;

Seth

7 Likes

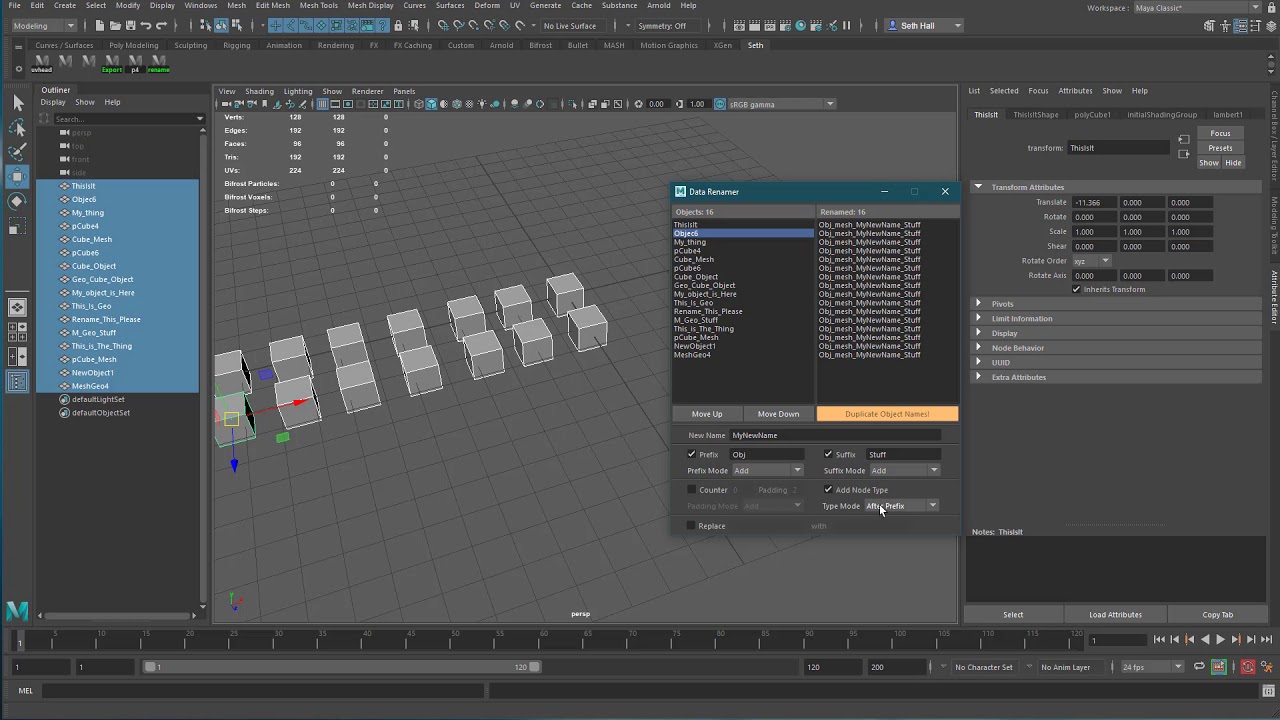
https://github.com/stylerhall/shDataRenamer

Batch Data Renamer

Use Right+Click context menu in the Object List to determine what objects you wish to process.

This script will allow you to batch rename a selection of objects. Tested quite a bit but not put through the wringer.

  • 05/03/2019 > I found a bug in the script and just uploaded a fix to github

Place it in your scripts folder and drag this command onto the shelf to execute:
eval(“source \”" + `internalVar -usd` + “shRename.mel\”");

Usage with a bit of an older version here.

4 Likes

Batch Poly Mesh Exporter

[Maya - Batch Mesh Exporter v2.6](http://Poly Mesh Exporter)

*Edit: Some annoying bug fixes. Added functionality to export Groups as well as Meshes if you’re exporting FBX.

This script will allow you to select a bunch of poly mesh geo in Maya and batch export it out as either FBX or OBJ. This script was not designed to handle animation\rigs, etc … Strictly static props and environment stuff, mesh debris for particles. Whatever.

Download the script and unzip it to your scripts folder outlined in the initial post at the top. Use the below command to drag onto your shelf and execute:
eval(“source \”" + `internalVar -usd` + “fbxMultiExporter/launchMultiExporter.mel\”");

Here is a brief explanation of usage:

4 Likes

Curve Plotter for Attack Trails

[Trail Generator MEL Script v1.5](http://Plot Curves Download)

To execute and create trails off of an animated object\component:
eval(“source \”" + `internalVar -usd` + “shPlotCurves.mel\”"); shPlotCurves 0;

To quickly edit a trail that has already been generated use this command:
eval(“source \”" + `internalVar -usd` + “shPlotCurves.mel\”"); shPlotCurves 1;

Edit
I went to use this script and found that it was completely broken. It is fixed and now works great. Apologies for those trying to use it! Also updated the download link to Gumroad stuff.

8 Likes

These are awesome! Thanks for sharing, this will really reduce a lot of time spent on repetitive tasks! The trail gen looks great can’t wait to use it!! :smiley:

2 Likes

Wow, the Trail Generator tool looks amazing. Good stuff Seth, thanks for sharing :smiley:

1 Like

Been a while! Just finished moving and had some friends working as Environment Artists ask for a new batch FBX\OBJ export tool.

The tool will take an array of Mesh Objects and allow you to export them all to a path as individual FBX or OBJ files. You can also export Groups as FBX if need be. It will also provide information in the UI about what types of data are applied to your geometry; Color Sets, UVs, Shaders, etc.

You can find out more about it here: Maya - Batch Mesh Exporter v2.6

*glares at 3ds max *

So I updated the Attack Trail script above. The previous version for numerous reasons was completely broken and I can’t figure out how or why. It was working at the time of posting before, but, what have you. It’s fixed now. It got me thinking though, I wanted to also draw curves along cached nParticles.

Check it out here:
https://youtu.be/5tu9ILctkwM

Download it here:
[Particle Trail Generator MEL Script](http://Particle Trails Download)

Download the fixed version of the trail generator above here:
[Trail Generator MEL Script v1.5](http://Plot Curves Download)

3 Likes

Thanks alot for sharing :slight_smile:

1 Like

Poly Mesh Exporter updated to v2.2 … Now supports exporting Groups and Meshes if exporting FBX data. Also fixed some annoying bugs.

[Maya - Batch Mesh Exporter v2.6](http://Mesh Exporter v2.2)

1 Like

Hi Seth, I’m trying to use your Trail Generator. I put the script in the directory that I got from internalVar -usd; and then I launched Maya, selected a plane mesh, and used eval(“source \”" + internalVar -usd + “shPlotCurves.mel\”"); shPlotCurves 0; but I get a syntax error. and I have `s around internalVar -usd;

EDIT: Ah, I figured it out. There are instructions in the script if it’s opened in a text editor. I just needed to use shPlotCurves 0;

1 Like

EDIT: Ah, I figured it out. There are instructions in the script if it’s opened in a text editor. I just needed to use shPlotCurves 0;

Cool! Was going to suggest cracking the script open and reading the top notes :slight_smile:

Seth

Added a new tool up for those interested.

Hi! Thanks a lot for creating this awesome tool, it works beautifully, I’m starting my way into becoming a technical artist, been trying to figure the poly mesh exporter code because I wanted to add the ability to add prefix or suffix to the files while exporting them, is this possible?

Yeah, adding prefix/suffix is very easy.

Any idea on how can I accomplish that using your export? or is there any way you could add it, I Know you’re probably under a lot of things